前阵子,谷歌Stadia的关停激起了人们对于云游戏的种种热议,其中对于云游戏需求真伪及未来发展的质疑颇多。甚至有观点认为谷歌Stadia的“寒气”将影响腾讯、网易、元境等云游戏厂商。然而,事实是这些大厂并没有受到这股“寒气”的影响,他们都有着坚固的竞争壁垒。
阿里旗下的云游戏研运一体化服务平台元境这两年业务发展迅猛,营收高速增长。而米哈游旗下的《云·原神》多次登顶iOS畅销榜前列,有媒体预估其全平台月收入或许在2000万元左右,战绩斐然。因而在我们看来,谷歌Stadia单一产品的失利并不意味着云游戏的“末日”来临。恰恰相反,国内云游戏行业仍在快速发展,且已有“黑马”脱颖而出。
市场规模持续增长,国内云游戏厂商强势出击
中国信通院联合IDC发布的《全球云游戏产业深度观察及趋势研判研究报告》显示,2021年中国云游戏市场收入已达40.6亿元,同比增长93.3%。预计2022年中国云游戏市场收入将同比增长95.2%达79.2亿元,之后还将以74.8%的复合年增长率持续发展,并于2025年达到342.8亿元。相较于全球云游戏市场每年51%的复合年增长率,中国的云游戏市场增速一直都跑在大盘前列。

今年以来,腾讯、米哈游、网易等厂商都不约而同地加快了旗下头部产品的云化进程。米哈游的《云·原神》上线近一年仍多次登顶iOS畅销榜前列。而腾讯《云·天涯明月刀》与网易《云·梦幻西游》等云游戏产品在近半年也相继上线iOS平台乃至全平台。网易更是在近期接连推出了6款云化游戏,包括《云一梦江湖》《云·阴阳师》《云绿茵信仰》等。

上述厂商的云游戏iOS端试水,不仅给云端玩家提供高品质的游戏内容与体验,同时也为行业提供一个可持续发展的新路径。更为重要的是,在这一路径中,我们还发现了诸多云游戏技术解决方案商的身影。这些厂商在提供内容服务过程中不仅得到了诸多的历练,也有着不错的战绩。
以元境为例,该公司在过去不到三年的时间里,服务了米哈游、360游戏、网易雷火、bilibili等数十家云游戏厂商,打造了《云·原神》《逆水寒》《三国志·战略版》《坦克世界》等多个云游戏知名案例,切实地将云游戏打造成一项规模化、经济上可行的工业级服务。
据元境CTO郭旷野透露,当前国内头部PC云游戏研发商绝大多数都是元境的客户。自成立以来,元境营收增长迅猛,增速远超市场大盘。不止如此,其还获得了权威研究机构弗若斯特沙利文的云游戏平台综合竞争力第一的评定。

权威研究机构弗若斯特沙利文于日前发布《2022年中国云游戏服务平台市场报告》,该报告评定元境在2022年度云游戏服务平台Frost Radar中获得增长指数与创新指数双第一,且位居领导者象限。
报告认为,元境在云游戏服务平台基础设施布局与升级效率,平台稳定性、易用性、兼容性,数据安全合规性、云游戏实例、镜像资源管理及虚拟化技术和编解码优化等方面均获得最高评分,综合实力强劲。

而在如此多的云游戏技术服务平台中,元境为何能脱颖而出夺得第一排名?又凭什么实现如此高营收增长?也成为大家讨论的焦点。
在我们看来,一方面是元境在基础设施布局、软硬件协同、平台稳定性兼容性以及运维保障等层面与其他服务商相比更具优势;另一方面是其有多款知名游戏云化案例,并且在游戏云化过程中沉淀了诸多的自研技术以及丰富的经验,从而形成自身的核心竞争壁垒。
获机构第一评级,坚实产品力的背后是对技术的重度投入和对产品的精心打磨
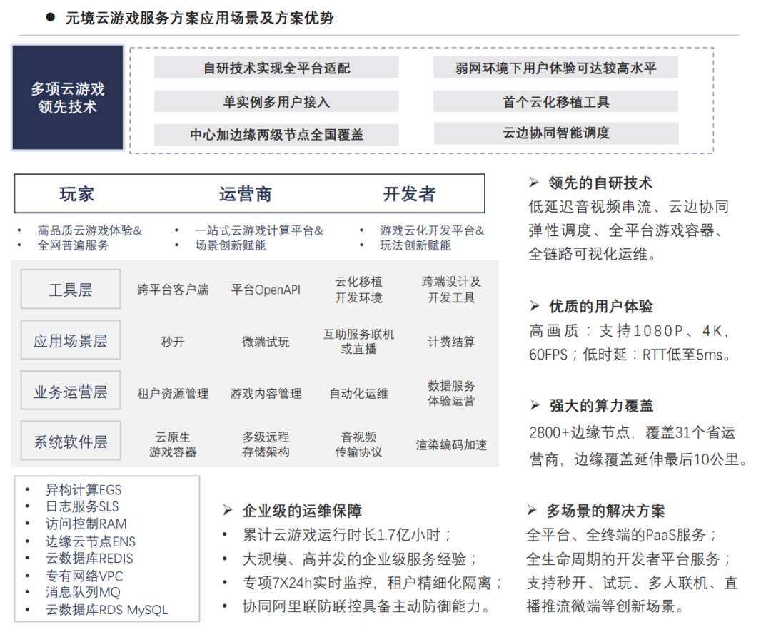
具体来看,首先,在基础设施、硬件、边缘部署等方面,元境这些年一直都有动作。在基础设施上,其一方面为用户提供敏捷的标准接入方案,支持用户在登陆、支付、输入法打通等方面的深度需求;另一方面采用DevOps逻辑,结合用户侧及平台侧规划,定期推进软硬件升级方案。
在硬件方面,元境开发了高密度 GPU 实例和基于 ARM 的解决方案,以提高游戏性能和降低成本。边缘部署能够覆盖中国31个省 2800 多个边缘节点。与此同时,元境还构建了一个云边协同弹性调度网络,为游戏玩家寻找成本和体验综合最优的节点,从而使大多数中国玩家在游戏的RTT上控制在5毫秒以内。
用郭旷野的话来说,“从元境成立的第一天起,我们就一直在为云游戏提供更好的基础设施而努力。而延迟、性能和成本是我们针对基础设施不断创新的三个主要因素。”
其次,在过往多起云游戏服务案例中,元境集结了多元化自研技术、系统级适配、规模化运维等多种能力,率先完成了端、手、页全终端、全平台的游戏云化和跨端云移植的规模化服务与实践。
在网易《逆水寒》项目上,为了将这款多达120G的旗舰级武侠PC游戏触达更多用户,使玩家不再受制于操作系统限制,元境采用了X86端游云化解决方案将《逆水寒》PC版本云化成Mac云游戏版本。并且为了能完美呈现游戏的高画质,双方进行了多轮画质定向调优,沉淀了一个参数化的画质调优模型。
同时,为了轻量化开发者投入,公司构建了较为完善的兼容层去适应如DX9、DX11、DX12、OpenGL等渲染接口以及DInput,XInput等输入框架,让《逆水寒》乃至其他端游云化迁移到元境时,无需改动便能顺畅、高性能地运行。

在与360游戏的合作中,元境利用云游戏跨端的特性,将《坦克世界》《战舰世界》的PC端游移植到H5端,玩家可以一键进入游戏,超短的转化路径带给玩家全新的体验。
为还原游戏真实的战争场景,满足射击类游戏对网络的高要求,元境基于自研的专用WebRTC服务端&客户端,定向优化弱网环境、提升编解码效率,最大程度弱化时延问题。此外,针对射击类游戏高速移动下的瞄准,元境还进行了专项调优,增强和沉淀了输入的稳定性。



本文源自「私域神器」,发布者:siyushenqi.com,转载请注明出处:https://tool.siyushenqi.com/49343.html


微信扫一扫
支付宝扫一扫



































