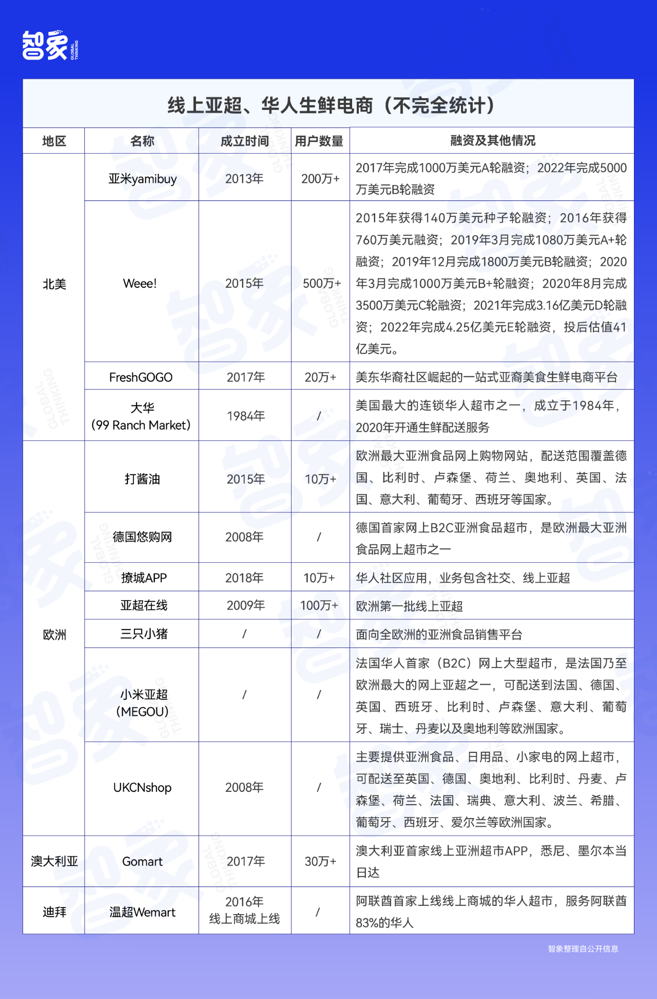
Amber在英国生活了4年,如果想点外卖,他会用“熊猫外卖”(HungryPanda)App;Lisa在迪拜生活了14年,如果想吃一顿酸辣粉,她会用“拜托拜托”App点个外卖,如果想买新鲜便宜的绿叶菜或中式调料,她会在温超“Wemart”线上商城下单;Joe是一名美国留学生,在买美妆产品时,她会打开“小红Mall”App……
这些网站、微信小程序或App都有一个共同的特点:可全中文模式,支持微信、支付宝或银联付款,专为华人服务。
侨务办公室的数据显示,2016年-2017年世界华侨华人数量约为1980年代初数量的2.6倍。
以阿联酋为例,1990年,整个阿联酋只有2000名华人,而今年阿联酋华人的数量已增至22万。除了长期在当地生活的华人华侨,每年还有大量中国留学生、游客输出到世界各地。这一庞大群体产生的衣食住行要求,其中埋藏着巨大的商机。
服务华人,正在悄悄成为一盘隐形的大生意。
01
一瓶老干妈催生的生意


本文源自「私域神器」,发布者:siyushenqi.com,转载请注明出处:https://tool.siyushenqi.com/41894.html


微信扫一扫
支付宝扫一扫


































